会员登录
官方微信
官方微博
联系我们
用户名:
密码:
验证码:
入会申请
忘记密码?
协会建设
协会简介
协会章程
组织架构
协会分支
历史沿革
入会申请
联系方式
会员名单
行业动态
协会动态
行业资讯
政策法规
通知公告
设计大赛
经济运行
统计数据
运行分析
科技教育
科技动态
钟表大师
职业教育
钟表技术
质量标准
质量提升
标准动态
品牌建设
驰名商标
优势品牌
产业基地
国际品牌
商贸会展
展会信息
市场工作
政策调研
企业营销
产品监制
售后服务
收藏品鉴
收藏研究
国产钟表
进口名表
交流鉴赏
钟表文化
时间基准
钟表历史
文化传播
钟表杂志
钟表艺术
国际交流
中瑞交流
货物贸易
服务贸易
企业之窗
企业动态
骨干企业
行业精品
钟表知识
技艺工坊
维修知识
首页
>>
质量标准
>>
标准动态
标准发布 | 5项钟表行业标准获批发布
关注:5767
发布时间:2025-12-30 作者:钟表标委会秘书处 来源:钟表标委会秘书处
a >
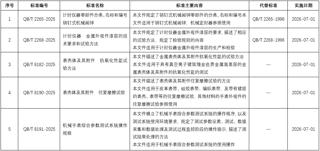
近日,工业和信息化部发布2025年第41号公告,批准发布了748项行业标准,其中包括QB/T 2265-2023《计时仪器零部件分类、名称和编号 销钉式机械闹钟》、QB/T 2268-2025《计时仪器 金属外观件漆层的技术要求和试验方法》、QB/T 8182-2025《表壳体及其附件 抗氧化性能试验方法》、QB/T 8190-2025《表壳体及其附件 往复摩擦试验》和QB/T 8191-2025《机械手表综合参数测试系统操作规程》等5项钟表行业标准,该5项标准将于2026年7月1日起实施。
全国钟表标准化技术委员会将在下一步工作中积极做好新发布标准的宣贯、培训和解释工作,为标准的实施应用提供基础保障,促进钟表行业质量水平提升。
微博推荐
热门推荐
人社部颁布《钟表设计师》国家职业标准
全国钟表标准化技术委员会六届五次会议纪要
关注!强制性国家标准《儿童手表安全技术要
全国钟表标准化技术委员会六届五次会议在义
全国钟表标准化技术委员会六届五次会议圆满
全国轻工行业国家职业标准制修订启动会在天
2025年世界标准日祝词及海报发布
《钟表设计师》国家职业标准终审会在济南顺
中国钟表行业第一个强制性国家标准GB44
钟表维修工国家职业标准
一周新闻点击排行
独立制表师钱国标推出首款
中国钟表协会4月9日消息,independe
[详细]
Ⅰ
TimetoWatches2026将于4月
Ⅱ
飞亚达新增人形机器人概念一季度经营质效稳步
Ⅲ
关于《中国钟表通讯》改版的公告
Ⅳ
2026年“钟表与奇迹”日内瓦展即将启幕全
Ⅴ
2026年1-2月钟表行业经济运行简报
人气视频
更多>>
罗西尼表业2024迎春文艺演出华彩绽放
Ⅰ
雷诺表x阿童木
Ⅱ
第六届中国钟表设计大赛颁奖典礼之二银奖(手
Ⅲ
第五届钟表设计大赛宣传片
Ⅳ
第六届中国钟表设计大赛颁奖典礼之一金奖(手
Ⅴ
上海大来时间博物馆
协会动态
更多>>
中国钟表协会2025年度
[详细]
Ⅰ
TimetoWatches2026将于4月
Ⅱ
2025年度轻工业科技奖励名单公布两家钟表
Ⅲ
瑞士工程院院长贝努瓦·杜比院士访问中国钟表
Ⅳ
中国钟表协会第十次会员大会暨十届一次理事会
Ⅴ
中国钟表协会、中国工艺美术学会领导一行莅临
行业资讯
更多>>
2026瑞丽轻奢时尚盛典
四月春暖至,风尚启新程。2026年4月1日,由《瑞...
[详细]
「质」感新境,韵色赋彩贝
中国高级独立制表品牌贝伦斯BEHRENS与独立...
[详细]
友情链接
品牌授权对接平台
国务院国资委协会网
中华人民共和国工信部
中华人民共和国商务部
中华人民共和国民政部
中国轻工业网
上海市钟表行业协会
山东省钟表协会
广东省钟表行业协会
深圳市钟表行业协会
福建省钟表行业协会
中国制笔协会
漳州市钟表同业公会
厦门市钟表协会
瑞士钟表工业联合会
日本时计协会
香港钟表业总会
香港表厂商会